Centrum Genetyczne
Polska Federacja Hodowców Bydła i Producentów Mleka
OWH
o nas
IE
korekcja
indeksy
inbred
kontakt
English
MENU GŁÓWNE
OWH
o nas
IE
korekcja
indeksy
inbred
kontakt
English
indeksy rodowodowe
wyniki
dokumentacja
pytania i odpowiedzi
indeksy-rodowodowe
indeksy rodowodowe
wyniki
dokumentacja
pytania i odpowiedzi
CGEN
/
indeksy
/
indeksy-rodowodowe
indeksy-rodowodowe
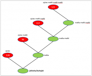
Indeksy rodowodowe – konstrukcja ich tworzenia
Ta strona korzysta z ciasteczek aby świadczyć usługi na najwyższym poziomie. Dalsze korzystanie ze strony oznacza, że zgadzasz się na ich użycie.
Zgoda